Subscribe to EDOM TECH Newsletter
Monolithic Power Systems
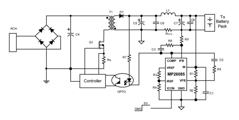
MP26085 | CC/CV Controller
MP26085
The MP26085 is a voltage and current control IC integrated a precision voltage reference and a current source, which is suitable for battery charger, second controller of switching regulator systems, and other types of application required an accurate voltage and current control systems.


Description
The MP26085 is a voltage and current control IC integrated a precision voltage reference and a current source, which is suitable for battery charger, second controller of switching regulator systems, and other types of application required an accurate voltage and current control systems. This IC compares the DC voltage and the current level at the output of a switching power supply to the voltage reference and current limitation, respectively. It provides a feedback through an opto-coupler to the PWM controller IC at the primary side. The current source is controlled externally, which can be used to modify the level of current limitation by offsetting the information coming from the current sensing resistor. It is available in an 8-pin SOT23 package.
Features & Benefits
- Constant Voltage and Constant Current Control
- 1.223V built-in voltage reference with 1% Accuracy
- Wide input voltage range: 7V to 20V
- Two Operational Amplifier with ORED Output and 1MHz bandwidth
- Built-in Current Generator with Enable/Disable Function
- 8-Pin SOT23 Package
*MPS Authorized Distributor


